GitBucket
Toggle navigation
Pull requests
Issues
Snippets
Sign in
Files
Branches
2
Releases
Issues
Pull requests
Labels
Priorities
Milestones
Wiki
Fork
: 0
haya4
/
www-root
Browse code
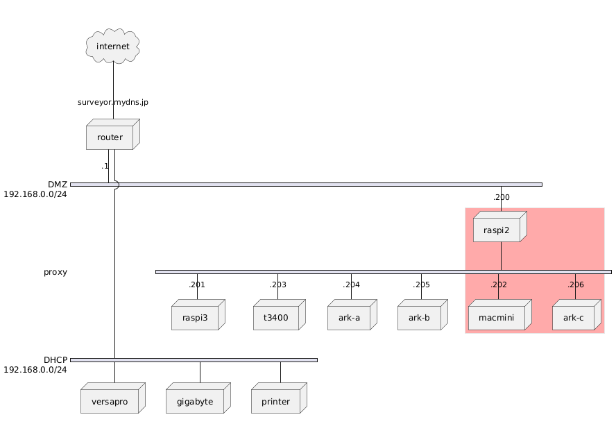
update 'network.png'
gh-pages
master
1 parent
2b02cef
commit
b303b47f812df8c09142f08554aa79ceca00853f
haya4
authored
19 days ago
Patch
Unified
Split
Showing
1 changed file
img/network.png
Ignore Space
Show notes
View
img/network.png
Show line notes below