GitBucket
Toggle navigation
Pull requests
Issues
Snippets
Sign in
Files
Branches
2
Releases
Issues
Pull requests
Labels
Priorities
Milestones
Wiki
Fork
: 0
haya4
/
www-root
Browse code
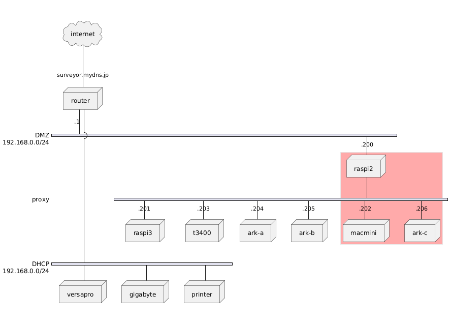
update 'network.png'
gh-pages
master
1 parent
0a7e8a5
commit
29c9b5fbadf1ce62b562d4dc891ff5aa1354a8a2
haya4
authored
20 days ago
Patch
Unified
Split
Showing
2 changed files
img/network.png
uml/network.png
Ignore Space
Show notes
View
img/network.png
Ignore Space
Show notes
View
uml/network.png
0 → 100644
Show line notes below